Image
white-tailed deer in a field
Cover photo: istockphoto
Ontario Ministry of Natural Resources

Executive summary

The white-tailed deer (Odocoileus virginianus) is the most abundant member of the deer family in Ontario. Deer are highly valued and unique members of Ontario’s wildlife heritage and are an important component of Ontario’s biodiversity. The Ministry of Natural Resources (MNR) is committed to sustainable management of Ontario’s deer that continues to maintain healthy populations that provide a range of social, cultural and economic benefits for all Ontarians.

Ontario’s White-tailed Deer Population Objective Setting and Harvest Management Guidelines outline the approach for determining deer population objectives and for identifying the appropriate harvest management strategies for deer management in Ontario. The guidelines will help ensure the Ministry’s deer management actions are carried out in a transparent and consistent way that meets the needs of Ontarians.

Harvest management strategies in these guidelines refer to the broad suite of tools employed by the ministry to influence the provincially regulated deer hunt. Harvest management strategies are the primary methods used to help achieve the desired range in abundance of deer (population objective) within a landscape.

The guidelines acknowledge the uncertainty and many ecological and socio-economic considerations involved in deer management. To address the uncertainty and considerations, an adaptive deer management process is described that involves establishing population objectives, implementing appropriate harvest management strategies and evaluating success in achieving the population objectives.

Introduction

Cervid is a term used to describe members of the deer family (Cervidae). The white-tailed deer (Odocoileus virginianus) is the most abundant cervid species in Ontario (referred to as ‘deer’ hereafter). Deer are highly valued and unique members of Ontario’s wildlife heritage and are an important component of Ontario’s biodiversity. Deer contribute substantial social, economic and ecological benefits to the people of Ontario.

The White-tailed Deer Management Policy for Ontario (2017) provides broad policy direction for the provincial deer management program that emphasizes a landscape and ecologically based approach to managing deer sustainably and provides greater transparency in the management of deer populations. The goal of Ontario’s deer management program is to manage for sustainable deer populations and the ecosystems on which they rely for the continuous provision of ecological, cultural, economic and social benefits to the people of Ontario. The policy also supports improved decision-making for deer management, and includes the provincial goal, guiding principles, objectives and key management strategies required to enhance the management of deer in Ontario. These guidelines fit under and follow from the overarching policy.

Purpose and scope

The purpose of these guidelines is to provide a consistent approach for determining deer population objectives and to enhance consistency and transparency in deer harvest management planning. The guidelines will help ensure the Ministry’s deer management actions are carried out in a transparent and consistent way while considering and integrating a broad range of ecological, social, cultural and economic considerations at appropriate management scales.

Adaptive deer management

Deer populations are adaptively managed in Ontario through a process of establishing population objectives, implementing appropriate harvest management strategies (e.g. hunting seasons) and evaluating success in achieving the population objectives (Figure 1). Deer management mitigates uncertainty and risk by making decisions informed by the best available science, information, monitoring and assessment. Ontario’s adaptive deer management process includes:

  • Setting population objectives: Determining the desired range in abundance of deer within a defined landscape that is within an ecological range where deer fulfill their natural role within the ecosystem and within a socio-economic range that reflects local social, economic and cultural values. What level of deer population can the landscape support and what level meets the needs of Ontarians?
  • Harvest management planning: Determining and implementing the appropriate harvest management strategies to help achieve deer population objectives. How can we best manage the deer population (e.g. hunting seasons)?
  • Using science and information: Researching and collecting information on deer populations and other social, economic and ecological factors to determine whether the population objectives and associated benefits are being achieved. What additional information will help us make informed decisions?
  • Using monitoring and assessment: Monitoring and assessing deer populations and harvest characteristics to determine whether deer population objectives or harvest management strategies should be changed. How are we doing towards our goal?
Image
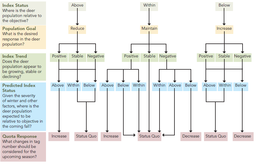
Figure 2: Ontario’s white-tailed deer quota response decision tree to support deer managers in determining the appropriate quota response (increase, status quo, decrease) to direct a deer population toward the population objective range or to maintain it within it. Figure explained above.

  
Figure 1: Overview of the application of the White-tailed deer population objective setting and harvest management guidelines.

Deer population objectives

A deer population objective is the desired range in abundance of deer within a defined landscape to support biodiversity and ecosystem function and to provide benefits to and address concerns of the people of Ontario. Due to the dispersed nature of deer and the diverse landscapes they inhabit, getting accurate counts or density estimates of deer over large areas is challenging and costly, therefore many jurisdictions use indices of abundance (e.g. deer seen per hunter day or deer harvested per tag issued) to set population objectives. The general principles outlined in this section are intended to assist with the development of population objectives for deer in Ontario. The general principles include:

  • Ecological approach: Population objectives should consider the broader ecosystem (e.g. climate, productivity, habitat, other species) and help maintain natural ecosystem processes and functions that in turn help support healthy and sustainable deer populations.
  • Ecological management scales: Broad management guidance (e.g. Cervid Ecological Framework (2009) (CEF)) provides the spatial framework for decision making at ecologically appropriate scales for managing deer sustainably.
  • Social, cultural and economic: Population objectives should consider broader social, cultural and economic considerations, including intrinsic values, cultural values such as hunting, and human-deer conflicts.
  • Coordinated: Population objectives and management strategies should be coordinated across similar management areas to achieve a consistent and sustainable management approach.
  • Integrated: Population objectives should be integrated with land use and other resource management/planning processes (e.g. habitat, forest management, predator- prey interactions, CEF direction, human-deer conflicts).
  • Transparent: Changes to population objectives and their rationale should be communicated to the public to foster greater understanding.
  • Adaptative/responsive: An approach should be used in which objectives adapt in response to new ecological, social, cultural and economic information through periodic evaluation and refinement.

Process for setting population objectives

Establishing deer population objectives in Ontario is a three-step process involving:

  1. Identifying ecological considerations
  2. Identifying socio-economic considerations
  3. Setting population objectives

1. Identifying ecological Considerations

Deer are important to healthy functioning ecosystems and are an integral part of Ontario’s biodiversity. Consistent with the goal of the White-tailed Deer Management Policy for Ontario (2017), deer management should aim to maintain populations within an ecological range where deer fulfill their natural role within the ecosystem.

The ecological population range for deer in an area is generally limited by climate, habitat, predators and food availability. Deer have higher levels of productivity compared to other cervid species, allowing them to increase their numbers quickly under favorable conditions. The ecological population range is considered by examining the ecological suitability of the area, the land use in the area, and any other relevant interactions between deer populations and their ecosystems. Ecological considerations related to deer populations include:

  • Ecological suitability: Habitat quality/suitability and potential deer population productivity should be considered as part of determining population objectives. Winter severity is an important determinant of ecological suitability for deer in much of Ontario. The Cervid Ecological Framework (2009) provides landscape level guidance on the ecological potential for deer populations based on habitat suitability and productivity.
  • Land use: Habitat and land management objectives in the management unit should be considered (e.g. influence of protected areas, industrial/municipal land, private land). Total amounts of various land cover and land uses as well as their distribution on the landscape are both key considerations. The proportion of area that is private land may influence social objectives and hunter access. Given deer ecology and mobility, land use in surrounding management units should also be considered.
  • Climate change: The impacts of climate change and associated weather patterns on deer populations and their ecosystems should be considered (e.g. changes to winter severity and the availability and use of winter yards).
  • Disease: Consideration should be given to reducing deer population objectives to limit cervid disease (e.g. chronic wasting disease (CWD)) establishment, prevalence and spread. If CWD were detected in Ontario, population guidance should be taken from the Chronic Wasting Disease Prevention and Response Plan (2019) for the affected area.
  • Deer-ecosystem interactions: Consideration should be given to other relevant interactions between deer populations and their ecosystems, including:
    • predator-prey interactions (e.g. harmonized management objectives for predator and prey species informed by cervid management objectives within an area)
    • interspecific interactions (e.g. harmonized management objectives for cervid species with overlapping habitat) as outlined in the CEF
    • the effect of many or few deer on the ecosystem
    • the effect of many or few deer on population dynamics of deer and other species (e.g. productivity, recruitment, body condition)

2. Socio-economic and cultural considerations

Deer are important to the people of Ontario and provide a variety of social, economic and cultural benefits. Consistent with the goal of the White-tailed Deer Management Policy for Ontario (2017), deer should be managed for the continuous provision of cultural, economic and social benefits. This means that deer management should maintain populations within a socio-economic range that reflects local social, economic and cultural values.

The socio-economic range for deer in an area is the population level that supports a variety of benefits, while considering potential conflicts, impacts and public tolerance at the local level. There are many different perspectives on deer management and finding a balance between managing for a healthy deer population and meeting the diverse interests of all Ontarians is always a challenge. The deer population can only be sustained within the socio-economic range where it occurs within the ecological range. The socio-economic population range can also be considered through input from local stakeholders, the public and other interested parties. While much of this may be qualitative information, conducting regular socio-economic surveys can provide robust quantitative information on local interests and concerns associated with setting deer population objectives, e.g. landowner tolerance for conflicts, levels of hunter satisfaction. Some examples of social, economic and cultural interests related to deer populations include:

  • Hunting: Objectives should consider the relative importance of deer hunting as a source of socio-economic benefits. The amount of hunter interest (e.g. number of first choice applicants for antlerless validation tags, estimated number of active hunters) and harvest may provide insight into the importance of local deer hunting.
  • Viewing and other inherent benefits: Objectives should recognize the intrinsic value of deer to the people of Ontario (e.g. deer viewing opportunities, cultural benefits).
  • Indigenous interests: Objectives should respect Aboriginal and treaty rights, Indigenous perspectives and traditional ecological knowledge.
  • Human-deer conflicts: Consistent with the Strategy for Preventing and Managing Human-Deer Conflicts in Southern Ontario (2008) consideration may be given to the number of human-deer conflicts at the local level. Lowering deer abundance at the finer scale may be desired where human-deer conflicts are more significant. It is important to note that these problems often fluctuate from year to year in response to weather and food availability. Additional strategies may need to be implemented (e.g. education, attractant control) to better address such situations.

3. Setting population objectives

Deer population objectives are the range of abundance of deer desired on the landscape. Deer population objectives may be determined once ecological and socio-economic considerations have been examined. Deer population objectives should be informed by the broad population management guidance (i.e. high, moderate and low) identified in the CEF.

Historic index values of deer population abundance (e.g. deer seen per hunter day) measured over time can be useful for informing a reasonable benchmark range in deer abundance levels within the context of ecological and socio- economic considerations. This information can then be further refined by local knowledge and human-deer conflict information where warranted.

As part of the adaptive deer management process, deer population objective ranges should be reviewed and refined periodically as new or improved ecological or socio-economic information becomes available. This will help to determine whether population objectives are being achieved and/or are still relevant to the current circumstances.

Deer harvest management

Harvest management strategies in these guidelines refers to the broad suite of tools employed to influence the provincially regulated harvest of deer. Harvest management strategies are the primary methods used to help achieve deer population objectives. The general approach outlined in this section is intended to assist with the development of harvest management strategies for deer populations in Ontario.

General principles for establishing deer harvest management strategies include:

  • Ecological: Recognition that harvest management strategies must consider the broader ecosystem (e.g. climate, productivity, habitat health, other species) and help maintain natural ecosystem processes and functions that in turn help support healthy deer populations.
  • Biological: Recognition that deer have an inherently high reproductive capacity relative to other cervid species. The population growth rate of deer is most sensitive to changes in survival of adult females.
  • Ecological management scales: Explore the use of approaches over similar, broad geographic areas to achieve a landscape and ecologically based approach to managing deer sustainably, while still meeting Wildlife Management Unit (WMU) level management needs. Consistent hunting regulations across broad geographic areas can also facilitate better assessment of the effectiveness of strategies like changes to tag quotas.
  • Coordinated: Recognition that harvest management planning should be coordinated among adjacent management areas to achieve broader scale management objectives.
  • Transparent: The rationale for changes to harvest management strategies should be communicated to the public to foster greater understanding.
  • Effective: Harvest management strategies should be chosen based on their biological and socio-economic rationale and their expected contribution to achieving deer population objective ranges.
  • Adaptive/responsive: An approach should be used in which harvest management strategies adapt in response to new ecological, social, cultural and economic information through periodic evaluation and refinement.

Harvest management planning

Deer harvest management planning is a process conducted to guide decisions regarding harvest management strategies, including quota setting. This process is supported by the broader goal and objectives outlined in the White-tailed Deer Management Policy for Ontario (2017).

Deer harvest management planning involves:

  1. Harvest considerations
  2. Harvest management strategies
  3. Setting deer tag quotas
  4. Quota setting best practices
  5. Assessing harvest management

1. Harvest considerations

It is important to review the following harvest considerations to make well-informed and adaptive decisions related to selecting the most appropriate harvest management strategies to achieve and maintain deer populations within the objective range.

  • Population objective: Harvest management strategies should be used to help direct deer populations towards the population objective range or maintain them within it.
  • Population status and trend: Reviewing the recent deer population trend (increasing, decreasing or stable) and status relative to the objective range based on available data (e.g. analysis and interpretation of indices of population abundance, harvest data, non- hunting mortality, and other available data) will assist with harvest management planning.
  • Historical harvest assessment: Past harvest approaches (e.g. harvest management strategies including quotas) and associated population index responses may provide an indication of how a proposed harvest management strategy may perform (e.g. expected magnitude of response towards the population objective range). Consideration should be given to how harvest management strategies and levels have affected indices of population abundance in the past. Deer managers should examine (e.g. using statistical modelling) whether conditions that previously impacted indices have since changed (e.g. climate, habitat, predators).
  • Decision support tools: Use the best available science (e.g. statistical modelling), software and data to consider the effects of multiple factors to predict future population index values to inform quota decisions (Figure 2). That is, given the severity of the recent winter, etc., how might we expect or predict the deer population level to respond?
  • Land use: Harvest management should consider land use within and adjacent to the management unit and land management objectives for those lands (e.g. influence of protected areas, industrial/municipal land, private land).
  • Coordinated: Harvest management planning should strive for consistency among neighboring management areas (where appropriate) to achieve broader scale management objectives.
  • Indigenous interests: Deer management planning must recognize Aboriginal and treaty rights and should incorporate available local and traditional ecological knowledge.
  • Local interests: Public, stakeholder and other relevant parties’ interests should be considered as part of deer management planning.
  • Disease: Consideration of alternative harvest management strategies to limit cervid disease (e.g. CWD) establishment, prevalence and spread. If CWD were detected in Ontario, harvest management guidance should be taken from the Chronic Wasting Disease Prevention and Response Plan (2019) for the affected area.

2. Harvest management strategies

Harvest management strategies help direct deer populations towards the population objective range or maintain them within it. They must consider population objective ranges, deer population trends, ecological and socio-economic considerations and any other relevant deer issues in the area (e.g. levels of human-deer conflict). Depending on local circumstances, harvest management strategies can be specifically tailored for resident or non- resident hunters as part of providing harvest opportunities (e.g. additional deer tags).

Following the principles for establishing deer harvest management strategies is important to ensure effective, ecologically-based practices that contribute to deer sustainability over the broader landscape.

Deer harvest management strategies need to work well for managing both the resource (i.e. deer populations) and for the public (e.g. hunters, landowners) and be easily administered. To be effective, strategies need to be adaptive and chosen based on their biological and socio-economic rationale and their expected contribution to achieving deer population objective ranges. There needs to be public/ community support of the harvest management strategies. The level of support may be gauged by previous use and public consultation. Strategies should be relatively simple and affordable to implement and enforce.

The harvest management strategies used in Ontario are outlined in Table 1 and further described in the remainder of this section.

Table 1: The harvest management strategies used to manage deer in Ontario.
CategoryStrategyDescription
Harvest systemSelective harvest systemEnables any hunter to purchase a deer licence and antlered deer tag valid for any open deer season. Requires hunters to enter a draw to receive an antlerless deer validation for a specific WMU.
Harvest systemAdditional deer tagsEnables an individual hunter to hold more than one deer tag. Tool to increase harvest.
Deer hunting seasonsVariable durationThe time allotted for licensed hunters to hunt deer as defined by the management area and firearm type(s) permitted.
Area managementCervid Ecological Zones (CEZs)Broad ecologically based areas for consideration of interspecific interactions of Ontario’s cervid species and habitat quality.
Area managementWildlife Management Units (WMUs)Ecologically based areas using recognized ground features to distinguish boundaries.
Area managementFine scale (e.g. township, Parks, etc.)Defined areas within WMUs typically based on land ownership or administration.
FirearmBow, muzzle-loading gun, shotgun, rifleThe type of firearm permitted under the Fish and Wildlife Conservation Act (1997) for deer hunting.
Hunter managementControlled deer huntThe manipulation of the numbers of hunters permitted within a management area.
Hunter managementParty huntingPermitting a licensed hunter to fill the tag of another licensed hunter.
OtherDogsThe use of dogs to hunt (move) or track deer to assist hunters.
OtherLicensed guideThe requirement to employ a licensed guide for deer hunting in a specific management area.
OtherLandowner permissionThe requirement to receive written landowner permission to use their property for deer hunting and related activities.

Harvest system – selective harvest system: A harvest approach applying different harvest controls to different components of the population (e.g. age, sex). A selective harvest system with greater harvest controls on antlerless deer has been the primary method of deer harvest management in Ontario since 1980. A specified number of antlerless validation tags (“antlerless tags”) are made available in each WMU (the antlerless quota). All licensed deer hunters are issued a tag valid for hunting an antlered deer in any WMU with an open deer season. See the Controlled Deer Hunt section below for more information about hunting during its seasons.

  • Biological rationale – The selective harvest system is designed to allow management of deer population abundance while providing for ample hunting participation and opportunity. Antlerless deer are more important than antlered deer to population growth, so antlerless tag quotas are used to provide control over antlerless harvest.
  • Socio-economic rationale – The current selective harvest system allows a very high level of hunter participation. All hunters can hunt antlered deer anywhere in Ontario that has a deer hunting season. Although antlerless tag draw success varies among WMUs, party hunting can provide unsuccessful applicants with the opportunity to hunt antlerless deer.

Harvest system – additional deer tags: Enables an individual hunter to hold more than one deer tag for specific areas (when available), enabling them to harvest an additional deer for each tag held based on the specifications on the tag (e.g. sex, age, location).

  • Biological rationale – Additional deer tag (and additional controlled deer tag, where applicable) opportunities may be provided as part of quota setting to help achieve the population objective for an area (e.g. to reduce a population or to prevent undesired population growth). Additional deer tags can be made valid for “antlerless deer only” or for “antlerless or antlered deer”. Tags valid for “antlered deer only” or a combination of additional deer tags valid for “antlerless deer only” or for “antlerless or antlered deer” within the same area and year are not recommended. Tags for “antlerless deer only” will direct the additional harvest to the component of the population most important for population growth and should be used where decreasing population abundance as rapidly as possible is the primary objective. Tags for “antlerless or antlered deer” may be considered where decreasing the population growth rate is of less importance, but with awareness that additional harvest of antlered deer is likely to reduce the abundance of mature antlered deer in the population.
  • Socio-economic rationale – Additional deer tags increase hunter opportunity while contributing to population management. The antlerless validation quota should be sufficient to ensure that 100 percent of applicants applying to that WMU as their first choice in the draw are successful in the draw before additional deer tags are offered that are valid anywhere in the WMU. Additional deer tags valid at finer scales to address locally abundant deer populations may be considered when first choice draw success is less than 100 percent. The resident demand for additional tags should be met before consideration of making any available to non- residents.

Deer hunting seasons: The time allotted for licensed hunters to hunt deer in a specific area. Seasons are defined by WMU and the firearm type(s) permitted.

  • Biological rationale – The timing and duration of seasons considers deer ecology (e.g. body condition, mating, fawning survival, migration, etc.) as well as weather conditions and seasons for other species (e.g. moose). The traditionally cooler temperatures for the fall season also contribute to lower risk of meat spoilage. Consistent seasons among neighbouring, ecologically similar WMUs simplify harvest management and increase its effectiveness by applying similar harvest strategies on deer populations that might span multiple WMUs.
  • Socio-economic rationale – The duration (e.g. days, weeks, months) of a season reflects the appropriate amount of opportunity in relation to hunter demand and population objectives, as well as social considerations (safety concerns, etc.). The timing of deer seasons considers how seasons affect hunter experience and the enforcement of regulations. Consistent seasons among neighbouring WMUs provide hunters with more equal opportunity over broader areas and reduces confusion.

Area management: The geographic area over which hunters and harvest are distributed. Ontario is divided into Wildlife Management Units (WMUs) to manage regulated hunting. Most deer harvest management strategies are implemented at the WMU scale with fine scale management (e.g. municipality, township, etc.) occasionally used to address local issues.

  • Biological rationale WMUs generally correspond to ecological areas using recognized ground features to distinguish boundaries (see socio-economic rationale on variations in parts of the province). Deer population and harvest data are collected at the WMU level.
  • Socio-economic rationale WMUs generally have distinct natural or human- made boundaries, which can be easily recognized for hunting purposes or data collection. Some WMUs, especially in southern Ontario, were created at smaller scales than ecological areas because of socio- economic and administrative considerations.

Firearm – gun: The equipment permitted to hunt deer including rifle, shotgun and muzzle- loading guns. Most WMUs in Ontario have a regular firearm season that permits the use of guns (and bows in most areas) to hunt deer. Gun hunting is the most popular type of deer hunting, so it is desirable to provide for these opportunities wherever appropriate.

  • Biological rationale – In many WMUs, gun hunting is responsible for much of the total harvest and managing gun hunting is important to meeting deer population objectives.
  • Socio-economic rationale – Certain firearms or combinations of types (e.g. shotguns and muzzle-loading guns only, etc.) may be permitted during specific seasons or within specific WMUs to diversify harvest opportunities, limit harvest, or for safety concerns.

Firearm – bow: The equipment permitted to hunt deer including compound, recurve, long, and crossbows. Most WMUs in Ontario currently have a lengthy early bows-only season (e.g. 4+ weeks) with shorter bows-only seasons between and after the regular firearm seasons in northeastern, central, and southern Ontario. Currently, most WMUs in Ontario allow the use of bows during the regular firearm season except during most controlled deer hunt seasons. Permitting bows during all deer seasons increases consistency and opportunity.

  • Biological rationale – Bow hunting results in lower harvest rates (harvest/day of effort) and is less popular than gun hunting, so that bow hunting has a relatively small effect on population abundance. In many areas lengthy bow hunting seasons can be provided without major effects on deer populations.
  • Socio-economic rationale – Allowing deer to be hunted with a variety of firearms provides a diversity of hunting opportunities. Bows-only seasons can provide hunting opportunity in areas of greater human density where there are concerns about the use of guns (e.g. safety, noise).

Hunter management – controlled deer hunt: Hunter numbers are controlled within a management area to address safety, trespass and other hunter density concerns. Currently some gun hunting seasons in southern Ontario are controlled deer hunt seasons, giving deer managers the ability to limit the number of validations available to control hunter density. These controlled hunting opportunities are allocated through a draw. Currently, controlled deer hunt validations are generally valid for only a portion of the area that the overlapping (bows-only) antlerless validation tags are valid for. Options should be explored for simplification, broader consistency and alignment of the controlled deer hunt and other harvest management strategies.

  • Biological rationale – By permitting gun hunting, controlled deer hunts provide a greater ability to impact deer population abundance than do bows-only seasons. At present, controlled deer hunt validations are for “antlerless or antlered deer” in most areas, so that deer managers must consider both hunter density and antlerless harvest levels when quota setting.
  • Socio-economic rationale – Controlled deer hunts may provide increased hunting opportunity in rural areas, while alleviating some concerns from farmers and landowners about safety, trespass, and their own hunting opportunity.

Hunter management – party hunting: A licensed hunter may fill the tag of another licensed hunter in their party while hunting together co-operatively. Only one deer may be harvested for each tag, but any party member with the appropriate credentials can fill the tag.

  • Biological rationale – Party hunting increases hunter success and tag fill rates relative to a management strategy not allowing party hunting.
  • Socio-economic rationale – The party hunting system is designed to enable as much hunter participation and flexibility as possible. Hunters can hunt alone or in any party size they choose. Individuals can hunt for whatever type of deer they or their party is eligible to harvest and can continue to hunt after they have filled their own tag(s).

Other – dogs: Dogs may be used for hunting (moving) deer or tracking and retrieving wounded deer. Currently, dogs may not be used for hunting in bows-only, controlled deer hunt, most muzzle-loading gun seasons, and some general firearm seasons. Leashed dogs may be used to track and retrieve wounded deer in all WMUs and seasons.

  • Socio-economic rationale – Using dogs to move deer is a long-standing tradition highly valued by some hunters, typically where there are large areas of forested land accessible to hunting, and generally during gun seasons (e.g. rifles and shotguns).

Other – guides: Requiring non-residents to use a licensed guide for deer hunting in a specific management area.

  • Socio-economic rationale – A non- resident guide requirement can help control non-resident hunter density and address concerns from resident hunters and landowners associated with safety and trespass.

Other – landowner permission: Requiring hunters in a specific management area to obtain written landowner consent to use their property for deer hunting and related activities.

  • Socio-economic rationale – A written landowner permission requirement is a strategy to address landowner concerns on trespassing and safety and to simplify enforcement of trespassing regulations.

3. Setting deer tag quotas

These guidelines support deer tag quota setting by providing a process to determine an appropriate quota response (i.e. increase, maintain status quo, or decrease tag quotas) and a set of quota setting best practices to guide decisions for increasing, decreasing or maintaining quotas. Methods for determining final quotas (the number of tags to make available) and tag distribution (e.g. tag draws) are not covered in these guidelines (Figure 1).

Quota setting typically occurs annually, however multi-year quotas that are held constant until reassessed every other or every few years may be considered, with awareness that unscheduled quota setting in response to events such as severe winters or disease detection may be required.

Deer population abundance can be assessed using an index of population abundance (e.g. deer seen per hunter day). The current index status, index trend, and predicted index status relative to the population objective range should direct the intended quota response that will provide the most appropriate balance of socio-economic benefits within the ecologically sustainable limits of the population (Figure 2), where:

  • Population objective range: The span of population index values expected to be ecologically sustainable based on an objective analysis of historical data adjusted because of socio-economic considerations as appropriate. That is, what level of deer population has this area typically supported in the recent past?
  • Index status: The location (i.e. Above, Within, Below) of the most recent index value (e.g. deer seen per hunter day) relative to the population objective range.
  • Population management goal: The desired impact to population abundance (i.e. Grow, Maintain, Reduce) from the quota.
  • Index trend: The most recent five-year trend (i.e. Upwards, Stable, Downwards) of the index, calculated independently of the predicted index value.
  • Predicted index value: The predicted value of the index (e.g. deer seen per hunter day) for the upcoming hunting season based on the best available science (e.g. statistical modelling) and local knowledge.
  • Predicted index status: The location of the predicted index value (i.e. Above, Within, Below) relative to the population index objective range.
  • Quota response: The change in tag quota (i.e. Increase, Status Quo, Decrease) suggested to direct the population toward the population objective range.

4. Quota setting best practices

After determining the appropriate quota response (Figure 2), the following provides deer managers with a sequence of guiding principles to consider when increasing, decreasing or maintaining (status quo) quotas.

Increase quota best practices

  1. Increase antlerless validation tag quota. Where applicable, increase controlled deer hunt validation quota(s) if resulting hunter density is expected to be socially acceptable.
  2. Meet demand of all first choice applicants for antlerless validation tags and consider meeting all second choice demand. Meet all controlled deer hunt validation demand if resulting hunter density is expected to be socially acceptable.
  3. Offer/increase additional deer tag quota for resident hunters and additional controlled deer tags, where applicable.
    1. Increase permitted number of additional tags per resident hunter.
  4. Offer/increase additional deer tag quota for non-resident hunters.
    1. Increase permitted number of additional tags per non-resident hunter.
  5. Explore season changes.

Decrease quota best practices

  1. Remove/reduce additional deer tag quota for non-resident hunters.
    1. Decrease permitted number of additional tags per non-resident hunter.
  2. Remove/reduce additional deer tag and additional controlled deer tag quota for resident hunters.
    1. Decrease permitted number of additional tags per resident hunter.
  3. Reduce antlerless validation tag quota and controlled deer hunt validation quota, where applicable.
  4. Explore season changes.

Status quo best practice

  1. Maintain consistency with the previous year’s quota(s). Deer managers may consider increasing quota to meet demand of first choice applicants if additional harvest is not expected to decrease the population below the objective range.

5. Assessing harvest management

Harvest management strategies should be reviewed and refined periodically as part of an adaptive harvest management planning process as changes occur or new information becomes available. This will help to ensure that harvest management planning remains responsive to current circumstances. Populations and harvest are assessed through:

  • Mandatory hunter reporting: Deer hunter activity, observation and harvest data is collected through annual mandatory reporting. All residents and non-residents who purchase a deer hunting licence are required to submit a mandatory report on their hunting activity within 14 days after the provincial deer season closure. This mandatory reporting system provides estimates of harvest and indices of deer and wolf/coyote abundance (e.g. deer seen per hunter day and wolves/coyotes seen per hunter day) that are critical for harvest management.
  • Scientific research and monitoring: The ministry conducts science, including socio-economic/human dimensions research, and monitoring programs for deer and their predators in Ontario to improve knowledge and inform management decisions.
  • Other data: Assessment and interpretation of other data, including non-hunting mortality, hunter feedback and stakeholder input can be used to supplement and support other information sources and decision making.
Image
Figure 1 of the White-tailed Deer Management Policy for Ontario. Explanation of figure is above and below the image.

  
Figure 2: Ontario’s white-tailed deer quota response decision tree to support deer managers in determining the appropriate quota response (increase, status quo, decrease) to direct a deer population toward the population objective range or to maintain it within it.