2. Purpose and scope
2.1. Aim
The aim of emergency response is to safeguard the health, safety, welfare and property of residents, and to protect the economic, physical, social, cultural and environmental assets of affected areas.
To that end, the aim of the Provincial Emergency Response Plan (PERP) is to establish a coordination framework for emergency response by the Province of Ontario so that emergency management stakeholders can effectively plan to work with Ontario prior to, during, and after an emergency. The PERP outlines how the Office of the Fire Marshal and Emergency Management (OFMEM) and provincial ministries work together to respond to widespread, large-scale, and complex emergencies.
As recovery activities usually overlap with response, the framework presented in the PERP is also used to coordinate recovery activities that happen during the response phase.
2.2. Plan goals
The PERP is structured around four major goals:
- Describe arrangements to safeguard the health, safety, welfare and property of the people of Ontario when an emergency occurs.
- Set out the basic organizational structures, responsibilities, and guidance for a coordinated provincial response to emergencies involving multiple ministries and other provincial organizations.
- Describe how the provincial emergency response organization (provincial ERO) will coordinate emergency assistance to communities within Ontario, and to other organizations and jurisdictions both within and outside of Ontario.
- Describe how the Provincial Emergency Operations Centre (PEOC) communicates and shares information with and between stakeholders to enhance situational awareness.
In order to achieve these goals, the plan must:
- Be flexible enough to adapt to a broad spectrum of types of emergencies.
- Describe emergency response that is supplemental to, and not a substitute for, community resources.
- Describe mechanisms of support for emergencies with or without a formal declaration of emergency.
- Describe the coordination of response and recovery activities that are led by the province during the response phase.
- Describe the provision of centralised coordination of emergency management across multiple provincial organizations.
2.3. Scope
The PERP outlines the general concepts, structure, and requirements for the response to an emergency that requires the coordination of activities between multiple provincial organizations. The PERP describes how this type of response is coordinated between community, provincial, and federal governments, as well as other responding organizations.
There is significant overlap between response and recovery activities in an emergency. The PERP provides guidance on the coordination of recovery activities when they happen concurrently with response activities.
The PERP reflects provisions of the Emergency Management and Civil Protection Act (EMCPA), including provincial responsibilities for types of emergencies to specific ministers. Such provisions could also apply generally to agencies, boards and commissions designated by the Lieutenant Governor in Council
Emergency response activities undertaken pursuant to the PERP could occur due to the impact of any hazard, with the exception of nuclear and radiological emergencies
2.4. Plan implementation
The PERP should be used for the coordination of provincial emergency response activities in any of the following circumstances:
- An emergency occurs that requires a coordinated provincial response.
- The PEOC receives a request for assistance in emergency response from anyone, where that assistance requires more than one ministry
- A request for assistance in responding to an emergency has been made to the PEOC.
- An emergency is imminent, and it is anticipated that there will be a need for support or assistance from the provincial ERO.
- A declared municipal or First Nation emergency requires a coordinated provincial response.
- A declaration of emergency is made by the LGIC or the Premier.
- When directed by a minister who has been designated by the Premier to exercise the Premier's emergency powers.
- A minister assigned a type of emergency (under section 6 of the EMCPA) requests assistance from the PEOC.
- When directed by the Commissioner of Emergency Management.
- When directed by the Chief of Emergency Management Ontario (Chief, EMO), or designate.
- A national declaration of emergency by the Government of Canada that affects or has the potential to affect Ontario.
2.5. Assumptions
Listed below are the major assumptions on which the PERP is based. These assumptions form a basis from which the PERP was constructed and from which the PERP shall be implemented in an emergency.
The PERP assumes:
- Communities will first utilise existing local capabilities, according to their plans and procedures, to respond to and recover from emergencies, including using mutual aid/assistance agreements.
- Where a community has determined that its capabilities/capacity are insufficient to address all needs of an emergency, the Government of Ontario will mobilize emergency resources and expertise to assist.
- Individuals, families, governments and other organizations have varying abilities to resist, absorb, accommodate, adapt to, transform and recover from the effects of a hazard. Not all will be self-sufficient.
2.6. Hierarchy of documents
The PERP is guided by Ontario's Emergency Management Doctrine

2.7. Links with other plans
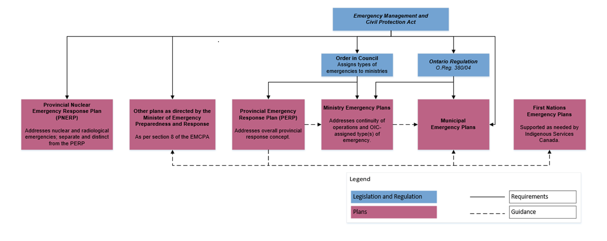
The structure for, and relationships between, Ontario's emergency plans are shown in Figure 2-2.

2.7.1. Provincial Emergency Response Plan
This PERP is the provincial emergency plan for all-hazards response and coordination for emergencies involving multiple provincial organizations. Since it describes how the province coordinates an overall provincial response, it informs how other organizations' plans work together. The PERP provides guidance on recovery activities during the response phase, and a foundation for the transition to the recovery phase.
2.7.2. Provincial Nuclear Emergency Response Plan
Nuclear and radiological emergencies are addressed separately in the Provincial Nuclear Emergency Response Plan (PNERP)
A nuclear emergency may require the simultaneous implementation of the PERP to address any non-nuclear impacts.
2.7.3. Ministry emergency plans
All provincial ministers are required to develop and maintain emergency plans that address continuity of operations under Ontario Regulation (O. Reg.) 380/04. Those ministers assigned a type of emergency under Order in Council (OIC) 1157/2009 must also develop an emergency response plan in respect of that assignment. These can be in the same or different plans.
Ministry emergency response plans shall be "coordinated in so far as possible with the emergency response plans of other ministries" (O. Reg. 380/04, s. 9.), which includes the PERP.
Where ministries have types of emergencies assigned to them under an OIC, their plans should identify the resources and the procedures that are necessary to recognize, contain and then resolve the consequences of a situation that falls within their assignment.
2.7.4. Other plans as directed by the Solicitor General
Section 8.1 of the EMCPA authorizes the Solicitor General to formulate other emergency plans as they deem necessary or desirable; this is reinforced by the OIC 1157/2009 assignment to the Solicitor General of "any other peacetime emergency not listed [in this OIC]". There are two plans currently formulated by the Ministry of the Solicitor General under this provision:
- Ontario's Mass Evacuation Plan – Part 1: Far North
- The Provincial Emergency Information Plan
These plans exist in support of, and are complementary to, the PERP.
2.7.5. Municipal emergency response plans
Municipal emergency response plans are mandated by the EMCPA and O. Reg. 380/04. These plans should include consideration for how the municipality will work with the Province in an emergency.
2.7.6. Unincorporated community emergency plans
As there is no municipality present in unorganized territories, there is no requirement in those areas for any person to formulate emergency plans under the EMCPA.
2.7.7. First Nations emergency management plans
Individual First Nations are the first line of response in the event of an emergency on a reserve. As a best practice, First Nations are advised to create and implement emergency management plans to prepare communities to cope with an emergency.
Indigenous Services Canada (ISC) is responsible for assisting First Nation communities in developing and updating emergency plans at the regional and national level, as well as plans to mitigate the risk of emergencies. ISC is also responsible for ensuring that First Nations have access to emergency management services comparable to those available to other communities in the province.
ISC's responsibilities are described in the National On-Reserve Emergency Management Plan
It is recommended that First Nations' emergency management plans include consideration for how they will coordinate with the Province and ISC.
In support of individual First Nation emergency plans, the Office of the Fire Marshal and Emergency Management has, in consultation with ISC and First Nations in Ontario, compiled the Joint Emergency Management Steering Committee (JEMS) Service Level Evacuation Standards. These standards are based on Ontario's Mass Evacuation Plan – Part 1: Far North. The standards describe the process for a partial or full evacuation of a First Nation, including summarizing the roles and responsibilities of all participating agencies, authorities, and host communities.
Figure descriptions
Figure 2-1: EM document hierarchy
The hierarchy of EM documents is best understood in a top-down approach. At the top is the EM Doctrine, which lays out the high-level concepts and principles for EM programs.
Selected concepts and principles from the EM Doctrine are included in Ontario's primary emergency management legislation: the Emergency Management and Civil Protection Act, along with its associated regulations and orders in council.
The legislation sets the minimum requirements and standards for EM programs. Based on the legislation, organizations develop their own directives and policies that must be followed.
Directives and policies, together with the legislation, form the requirements that an EM program must follow. Supporting these requirements are voluntary program components, including voluntary standards, guidelines, and recommended practices.
Together, mandatory requirements and voluntary program requirements are used to inform the plans, activities, and systems of emergency management organizations. The PERP is one of these plans.
Finally, plans are used to inform the procedures that are used during an emergency.
Figure 2-2: Ontario's emergency plans structure and relationships
The Provincial Nuclear Emergency Response Plan is required by the Emergency Management and Civil Protection Act (the EMCPA). Under the EMCPA, the Ontario Regulation (O. Reg.) 380/04 sets the standards for Ministry and Municipal emergency programs, including basic requirements for emergency plans. Additionally Order in Council 1157/2009 assigns planning responsibilities to the ministries for specific types of hazards.
The Provincial Emergency Response Plan is required by the Order in Council 1157/2009, made pursuant to the EMCPA.
Pursuant to Section 8 of the EMCPA, the Solicitor General can make any other emergency plans as they deem necessary. These plans receive coordination guidance from the Provincial Emergency Response Plan.
Ministries' emergency plans follow requirements set under the EMCPA and the O. Reg. 380/04. They are also responsible to make plans for types of emergency assigned under OIC 1157/2009. Ministry emergency plans receive coordination guidance from the Provincial Emergency Response Plan.
Similar to ministry plans, municipal plans follow requirements set under the EMCPA and the O. Reg. 380/04. These plans receive coordination guidance from the Provincial Emergency Response Plan. They also receive some response guidance from ministry plans for specific types of emergency, where applicable.
First Nations may have their own emergency plans, though they are not subject to the EMCPA. Where they have plans, they may receive coordination guidance from the Provincial Emergency Response Plan.
Footnotes
- footnote[3] Back to paragraph As of the approval date of this plan, no agency, board, or commission has been designated by the Lieutenant Governor-in-Council to plan for a type of emergency.
- footnote[4] Back to paragraph Nuclear and radiological emergencies are addressed under the Provincial Nuclear Emergency Response Plan, formulated under section 8 of the EMCPA.
- footnote[5] Back to paragraph The provincial hazard identification and risk assessment (HIRA) program and associated published material are maintained by the Office of the Fire Marshal and Emergency Management, Ministry of the Solicitor General.
- footnote[6] Back to paragraph Ontario's Emergency Management Doctrine
- footnote[7] Back to paragraph The PNERP is developed by EMO, Ministry of the Solicitor General, and approved by the Lieutenant Governor in Council (section 8 of the EMCPA).
- footnote[8] Back to paragraph The National On-Reserve Emergency Management Plan (PDF, 100KB)